当前位置:首页 > 数据结构导论(02142) > 正文内容

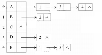
试给出该图的邻接表表示。

高老师2年前 (2024-03-26)数据结构导论(02142)16

试给出该图的邻接表表示。


扫描二维码免费使用微信小程序搜题/刷题/查看解析。

版权声明:本文由翰林刷题小程序授权发布,如需转载请注明出处。

本文链接:https://doc.20230611.cn/post/231987.html

分享给朋友: