- 项目时间管理(05063) - 专业知识收录平台">
- 项目时间管理(05063) - 专业知识收录平台">请按下图所示格式在双代号网络图中标明各工作的最早开始时间、最早结束时间、最晚开始时间和最晚结束时间,以及各工作的自由时差和总时差

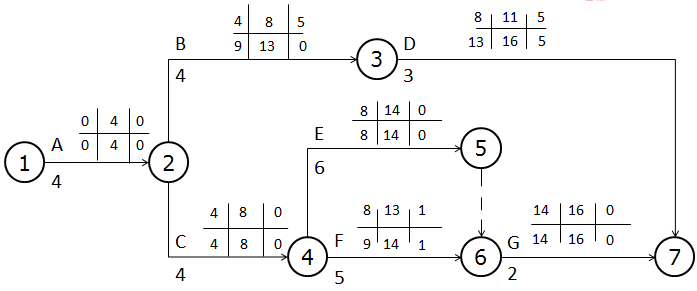
请按下图所示格式在双代号网络图中标明各工作的最早开始时间、最早结束时间、最晚开始时间和最晚结束时间,以及各工作的自由时差和总时差


扫描二维码免费使用微信小程序搜题/刷题/查看解析。
版权声明:本文由翰林刷题小程序授权发布,如需转载请注明出处。