- 项目时间管理(05063) - 专业知识收录平台">

- 项目时间管理(05063) - 专业知识收录平台">
当前位置:首页 > 项目时间管理(05063) > 正文内容

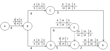
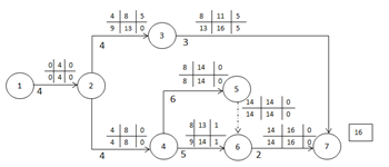
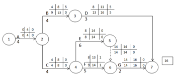
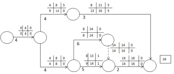
根据下表绘制的双代号网络图与时间参数正确的是()


高老师2年前 (2024-03-27)项目时间管理(05063)18

根据下表绘制的双代号网络图与时间参数正确的是()


A.

B.

C.

D.

正确答案是B

扫描二维码免费使用微信小程序搜题/刷题/查看解析。

版权声明:本文由翰林刷题小程序授权发布,如需转载请注明出处。

本文链接:https://doc.20230611.cn/post/1110444.html

分享给朋友: